
Introduction
Navigating the world of skincare can often feel like wandering through a complex maze, especially when it comes to achieving and maintaining youthful skin. With countless products available, it’s easy to feel overwhelmed and unsure about which ones to choose. This confusion can lead to frustration for anyone eager to enhance their complexion.
But what if there were a way to simplify this process? In this article, we’ll explore four best practices that not only make selecting the right products easier but also empower you to make informed choices tailored to your unique skin needs. Imagine feeling confident in your skincare routine, knowing you’re taking steps toward vibrant, youthful skin.
So, what are the key strategies that can help you avoid common pitfalls and lead you to the radiant skin you desire? Let’s dive in and discover how you can transform your skincare journey.
Establish a Cleansing Routine for Optimal Skin Health
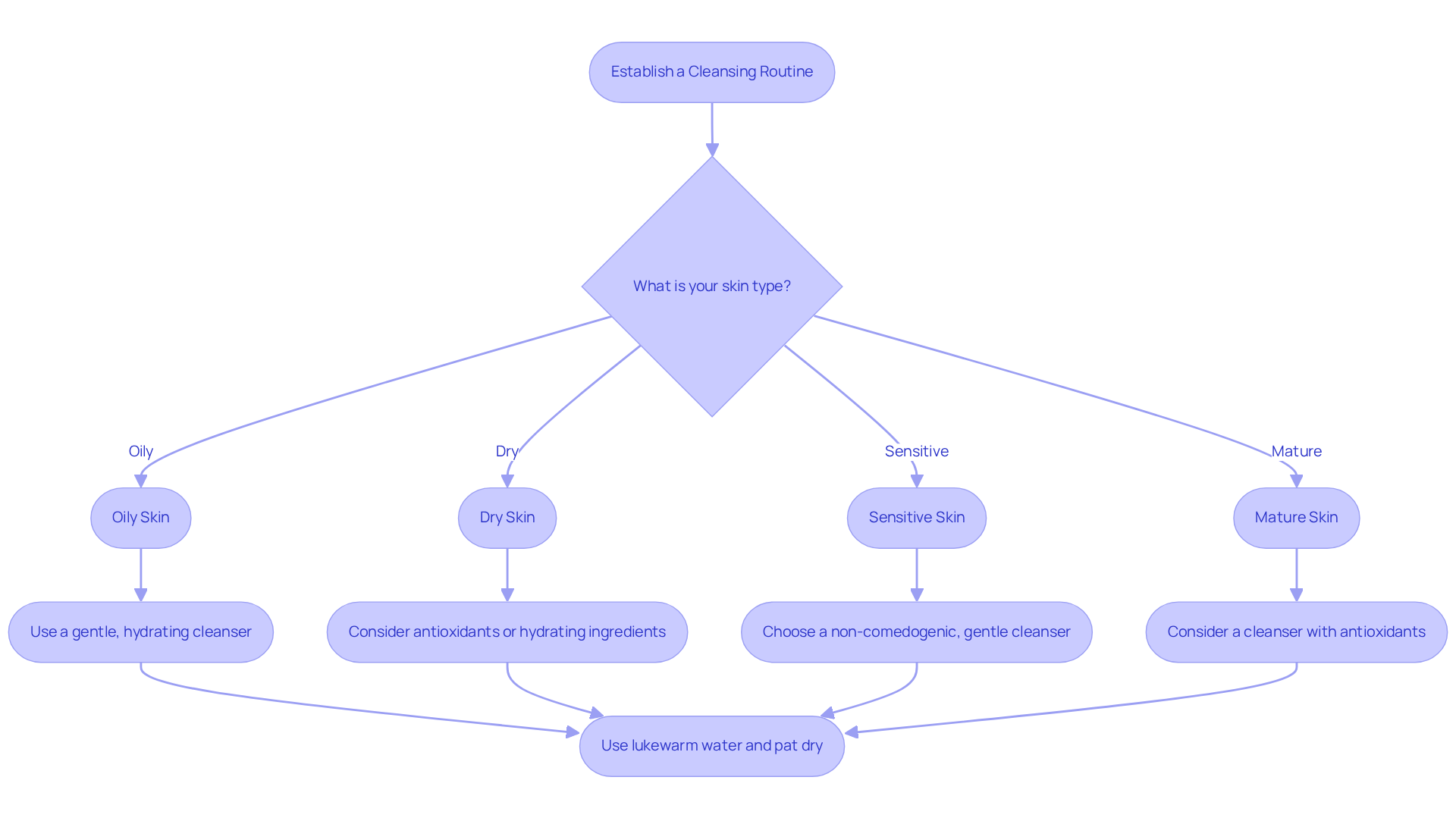
Maintaining a cleansing routine can feel daunting, but incorporating it into a consistent schedule is a reassuring first step. Start by choosing a gentle cleanser that fits your skin type – whether it’s oily, dry, or sensitive. Cleansing twice daily is key: once in the morning to wash away overnight impurities and again at night to remove makeup and pollutants that have built up throughout the day.
For those with specific skin concerns, consider a cleanser that offers added benefits, like ingredients such as hyaluronic acid. These products not only cleanse but also nourish your skin’s surface. For example, CeraVe is crafted to hydrate, making it an excellent choice for older complexions.
Additionally, using lukewarm water instead of hot can help prevent further drying of your skin. After cleansing, gently pat your face dry with a soft towel to avoid irritation. This foundational step is crucial; it allows other products to work effectively, ensuring they deliver the best results for your skin.

Incorporate Regular Exfoliation to Enhance Skin Texture
Are you struggling with dull skin or uneven texture? You’re not alone. Many older adults face these challenges, but incorporating exfoliation into your skincare routine can be a game changer. Aim to exfoliate 1-3 times a week, adjusting based on how your skin feels. If you have sensitive skin, consider gentle chemical exfoliants like lactic or glycolic acids. These options effectively remove dead skin cells without the harshness of physical scrubs. For example, glycolic acid is known for its ability to brighten and even out skin tone, making it particularly helpful for reducing dark spots, especially when paired with sunscreen.
When it comes to physical exfoliants like scrubs, it’s important to choose wisely. Opt for products with fine particles to minimize the risk of micro-tears in your skin. Exfoliation not only improves texture but also promotes cell turnover, which is vital for maintaining a youthful appearance. Dermatologists agree that products that include exfoliating ingredients can lead to smoother skin and a noticeable reduction in fine lines. Remember to always follow up with a moisturizer to keep your skin hydrated, ensuring it remains healthy and vibrant.

Prioritize Moisturizing and Sun Protection for Long-Term Youthfulness
Maintaining a youthful appearance can feel like a daunting task, but it all starts with using moisturizer along with two essential steps: hydration and sun protection. Many of us worry about how our skin ages, and it’s understandable. Choosing the right moisturizer can make a world of difference. Look for ingredients like:
- Glycerin
- Ceramides
These components help retain moisture and strengthen your skin’s barrier. For example, Neutrogena Hydro Boost Gel-Cream is a fantastic choice. Its lightweight, hydrating formula nourishes mature skin and works well for various skin types.
But moisturizing alone isn’t enough. Applying a broad-spectrum sunscreen is crucial. Sunscreen acts as a shield against harmful UV rays that can accelerate aging, leading to pigmentation issues and wrinkles. Products that combine moisturizing ingredients with sun protection, like La Roche-Posay Anthelios Melt-in Milk Sunscreen, are particularly effective. Remember, it’s vital to use sunscreen consistently, even on cloudy days, to ensure your skin remains protected.
When you’re outdoors, wearing protective clothing is essential. Pair this with sunscreen to further guard your skin against sun damage. Regular skin examinations are also important for catching any issues early. This dual approach of moisturizing and sun protection is key to maintaining the effectiveness of your skincare routine for your glow over time. As the skincare market continues to grow, projected to reach around 80 billion USD by 2030, it’s clear that many share your concerns. By adopting these simple yet effective practices, you can combat the visible signs of aging and embrace a vibrant appearance.

Utilize Targeted Treatments for Personalized Skin Care Solutions
When it comes to skincare, many of us face common concerns like aging and dryness. These issues can weigh heavily on our self-esteem, making us feel less confident in our appearance. But don’t worry – there are targeted treatments that can help you achieve the radiant skin you desire.
For those pesky fine lines, consider incorporating serums that contain retinol or peptides into your routine. These ingredients are known for their powerful anti-aging properties. Dermatologists often highlight how retinol stimulates collagen production, which can lead to a smoother texture and a noticeable reduction in wrinkles. Imagine looking in the mirror and seeing a more youthful reflection, thanks to the right products.
If dark spots or hyperpigmentation are your concerns, products enriched with vitamin C or niacinamide can be your best friends. These ingredients are celebrated for their ability to brighten and create an even skin tone. For instance, SkinMedica’s Even & Correct Advanced Brightening Treatment, which features niacinamide and tranexamic acid, has gained popularity for its effectiveness in minimizing dark spots. Many users have found it to be a game-changer in their journey.
Current trends also point to the benefits of innovative treatments, like LED masks, which can significantly boost collagen production and improve skin texture. These youthful skin products can seamlessly fit into your regular skincare routine, enhancing results and promoting a more youthful appearance. Additionally, incorporating Ectoin can provide protective and hydrating benefits, helping to strengthen your skin’s barrier.
Before trying new products, it’s wise to patch-test them to ensure they suit your skin type and concerns. And don’t forget the importance of daily broad-spectrum sunscreen application. This step is crucial in preventing dark spots and protecting your skin from harmful UV damage. By customizing your skincare regimen with youthful skin products to address your unique needs, you can take significant steps toward achieving a more radiant complexion.

Conclusion
In the quest for youthful skin, choosing the right products is crucial. Establishing a consistent routine that includes:
- Cleansing
- Exfoliating
- Moisturizing
- Sun protection
- Targeted treatments
is essential for keeping your complexion vibrant. By integrating these practices, you can significantly enhance your skin’s health and appearance, ultimately achieving that youthful glow you desire.
Throughout this article, we’ve explored key strategies, such as the importance of a gentle cleansing routine tailored to your skin type, the benefits of regular exfoliation to improve texture, and the vital role of hydration and sun protection in preventing premature aging. We also highlighted the value of targeted treatments for specific concerns like fine lines and dark spots, showing how personalized approaches can lead to remarkable results.
Embracing these best practices empowers you to take control of your skincare journey while fostering a deeper understanding of your unique skin needs. By prioritizing effective products and routines, you can combat the visible signs of aging and cultivate a radiant, youthful complexion. Taking action today by exploring suitable products and incorporating them into your daily life can lead to transformative results for healthier, more youthful skin.
Frequently Asked Questions
Why is establishing a cleansing routine important for skin health?
A cleansing routine is important for maintaining a youthful appearance and optimal skin health by removing impurities and preparing the skin for other skincare products.
How often should I cleanse my skin?
It is recommended to cleanse your skin twice daily: once in the morning to remove overnight impurities and again at night to eliminate makeup and pollutants from the day.
What type of cleanser should I choose?
Choose a gentle, hydrating cleanser that suits your skin type, whether it’s oily, dry, or sensitive. For mature skin, consider cleansers with added benefits like antioxidants or hydrating ingredients.
Can you recommend a specific cleanser for mature skin?
CeraVe Hydrating Cleanser is a good option for mature skin as it purifies without stripping moisture and includes beneficial ingredients.
What water temperature should I use for cleansing?
It is best to use lukewarm water for cleansing, as hot water can further dry out your skin.
How should I dry my face after cleansing?
After cleansing, gently pat your face dry with a soft towel to avoid irritation.
List of Sources
- Establish a Cleansing Routine for Optimal Skin Health
- Skin care for aging skin: Minimizing age spots, wrinkles, and undereye bags – Harvard Health (https://health.harvard.edu/healthy-aging-and-longevity/skin-care-for-aging-skin-minimizing-age-spots-wrinkles-and-undereye-bags)
- Facial Skincare Routine Adherence in the General Population – PMC (https://pmc.ncbi.nlm.nih.gov/articles/PMC11735236)
- The Benefits of Regular Skin Cleansing: A Dermatologist’s Perspective: SINY Dermatology: Dermatology (https://sinyderm.com/blog/the-benefits-of-regular-skin-cleansing-a-dermatologists-perspective)
- Incorporate Regular Exfoliation to Enhance Skin Texture
- The Benefits of Regular Exfoliation: How Often Should You Do It? | Blog | Bay Hills by Dr. Prem Tripathi (https://bayhillsmd.com/blog/the-benefits-of-regular-exfoliation-how-often-should-you-do-it)
- The Importance of Exfoliation As We Age (https://projectebeauty.com/blogs/news/the-importance-of-exfoliation-as-we-age?srsltid=AfmBOoo0M6KNgWtEI0ABXlvBne28Xjhnqinud2nB1qHywdZXRSepGdrq)
- 2026 skincare trends (https://brunet.ca/en/beauty/beauty-tips/skincare-trends-2026)
- vogue.com (https://vogue.com/article/2026s-biggest-skincare-trends-to-try-now)
- Four Reasons You Need to Exfoliate! – EVOLV (https://evolvmedicalaesthetics.com/four-reasons-you-need-to-exfoliate)
- Prioritize Moisturizing and Sun Protection for Long-Term Youthfulness
- 10 Anti-Aging Skin Care Statistics That Deserve Your Attention in 2025 (https://impressionsdental.com/blog/anti-aging-skin-care-statistics)
- Regular Moisturizer Use May Reduce Signs of Aging Skin, Plus More Research from Estée Lauder (https://practicaldermatology.com/news/regular-moisturizer-use-may-reduce-signs-of-aging-skin-on-the-face-skin-aging-plus-more-wcd-presented-research-from-estee-lauder/2461846)
- How Sun Exposure Accelerates Skin Aging and Ways to Prevent It – Center for Dermatology (https://centerforderm.com/how-sun-exposure-accelerates-skin-aging-and-ways-to-prevent-it)
- Anti-Aging Treatment Statistics: What’s Most Effective According to the Data? – drmmacdonald.com (https://drmmacdonald.com/blog/anti-aging-treatment-statistics-whats-most-effective-according-to-the-data-)
- Sunscreen Industry Statistics and Facts (2026) (https://media.market.us/sunscreen-industry-statistics)
- Utilize Targeted Treatments for Personalized Skin Care Solutions
- New Data on Retinol: Patricia Farris, MD, Shares Insights on Anti-Aging | Dermatology Times (https://dermatologytimes.com/view/new-data-on-retinol-patricia-farris-md-shares-insights-on-anti-aging)
- vogue.com (https://vogue.com/article/2026s-biggest-skincare-trends-to-try-now)
- Anti-Aging Treatment Statistics: What’s Most Effective According to the Data? – drmmacdonald.com (https://drmmacdonald.com/blog/anti-aging-treatment-statistics-whats-most-effective-according-to-the-data-)
- 2026 Anti-Aging Treatments: What Regenerative Skincare Trends Should You Try? – VIP Aesthetics And Wellness (https://vipmedispa.com/2026-anti-aging-treatments-what-regenerative-skincare-trends-should-you-try)
- Our Best Overall Faded Dark Spots by 12% in Lab Tests (https://goodhousekeeping.com/beauty/anti-aging/g29323401/best-dark-spot-corrector)
